Send It!
Send It! is TBNL’s debut launch pad computer!
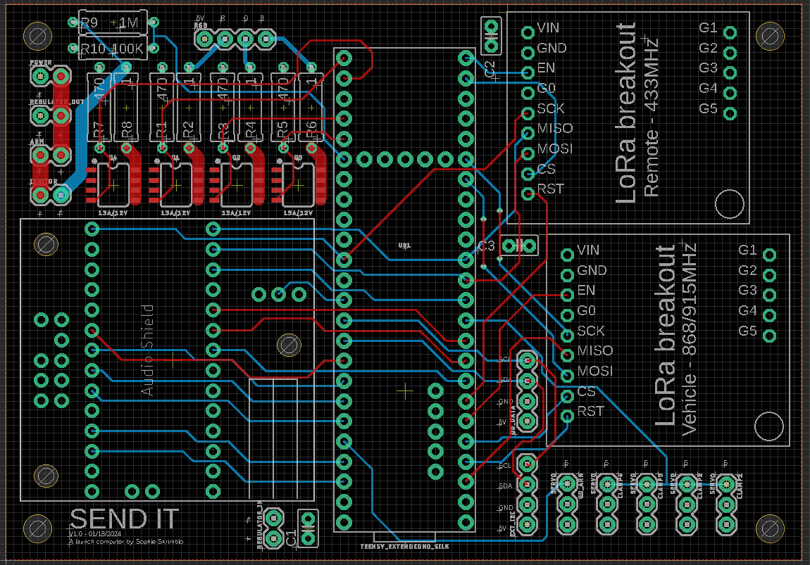
Send It! Supports communication with the vehicle (over wired connection on the pad or radio in the air) and the GSEM remote controller, controlling pad audio through an external 3.5mm jack, controlling pad lighting via daisy-chainable RGB LED modules, actually igniting the booster motor, and much more!
Features
communicate with the vehicle via magnetic quick disconnect cable on the pad or via ~900MHz LoRa radio in flight
communicate with the remote control via ~400MHz LoRa
ignite booster motor(s)
display pad/vehicle state using RGB LEDs and 7-segment countdown display
drive pad speakers via 3.5mm audio jack to provide countdown, event callouts, and groovy beats to launch activities
